Q-call
Your go-to guy for emergency contacts, governmental agencies, offices location, and emergency response instructions.
2024
Mobile App
Web 2
Social
Geolocation
Emergency
The Problem
In developed countries, emergency hotlines like 911 (USA) and 999 (UK) are readily available. In Nigeria, however, people often resort to searching the internet for helplines during emergencies, which frequently yields unhelpful results.
Design Process
User Persona
After conducting research, we developed a persona based on the key challenges faced by potential users - Otenbe
Research Insight
The Solution
A mobile app providing contact details for all emergency services in Nigeria (fire, medical, police) based on the user's location. It also includes information on government agencies, emergency response instructions, and alerts to notify users of nearby emergencies for safety.
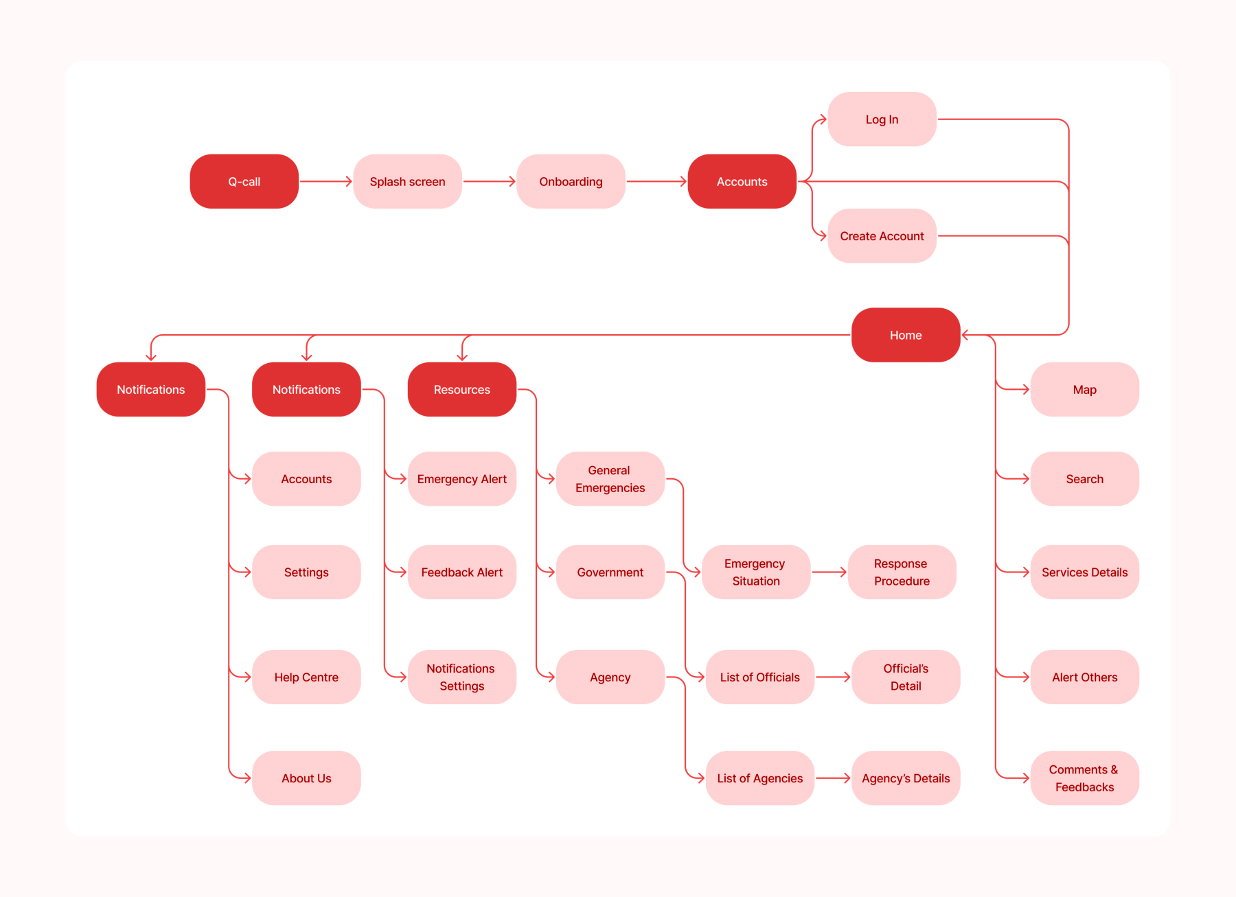
Information Architecture
Based on user journey mapping, the information architecture was developed to ensure a seamless flow and easy access to key features, aligning with users' needs and behaviours.
Design System
To ensure consistency and efficiency, a design system was created, defining reusable components, styles, and guidelines that streamline the design process and maintain a cohesive user experience.
High Fidelity Prototype
The high-fidelity designs showcase the final look and feel of the app, highlighting polished UI elements and seamless interactions for an optimal user experience.
01
Introduction
02
Emergency Services
03
Governmental Agency